2023-11-29 17:20
作者 李佥勍
京港感染论坛
促进感染病诊治的标准化和规范化
感知病原体感染并启动免疫反应以维持生物体稳态对生物体生存至关重要。表观遗传修饰可以不改变基因序列而迅速改变整体基因表达水平,对感染作出反应。DNA甲基化是一种具有进化保守性的表观遗传修饰,在基因表达调控中起着重要作用。与高等真核生物DNA甲基化的主要形式5-甲基胞嘧啶(5mC)及其氧化衍生物相比,N6 -甲基脱氧腺嘌呤(6mA)最近才被发现存在于真核生物基因组中,并在真核生物DNA表观修饰中起重要作用。然而,关于真核生物中6mA的建立、维持和去除的生理功能和调控机制仍然知之甚少。
该文章于2023年6月5日线上发表在《Cell Research》杂志(生物学1区,细胞生物学1区,2023年影响因子为44.1),标题为《A novel N6-Deoxyadenine methyltransferase METL-9 modulates C.elegans immunity via dichotomous mechanisms》,北京大学未来技术学院分子医学研究所Chengchuan Ma为第一作者,刘颖和李川昀为通讯作者。
全文链接:https://pubmed.ncbi.nlm.nih.gov/37271765/
![]()
▼ 1.秀丽隐杆线虫的基因组6mA水平在感染后升高
首先,研究人员发现当受试秀丽隐杆线虫被铜绿假单胞菌菌株(PA14和PAO1)和从其自然栖息地分离的红球菌菌株(GRm0270)攻击时,gDNA 6mA水平显著升高(图1a-f),6mA水平的折叠变化与感染的严重程度密切相关。PA14饲喂组存活时间最短,gDNA 6mA的诱导程度最大,而PAO1饲喂组存活时间最长,gDNA 6mA的诱导程度最小,提示6mA的升高可能是先天免疫反应的一部分。
▲图1. 秀丽隐杆线虫在受到PA14、PAO1、GRm0270攻击时gDNA的变化
▼ 2.METL-9是对感染有反应的6mA甲基转移酶
研究人员将生物素标记的6mA DNA与经过或未经PA14饲喂的秀丽隐杆线虫的总裂解液一起进行孵育,质谱分析鉴定出四种与DNA寡核苷酸相关的甲基转移酶,其中METL-9和H20J04.9在PA14感染的秀丽隐杆线虫提取样品中特异性积累。RNA干扰敲低显示,缺乏METL-9会降低秀丽隐杆线虫的6mA水平,metl-9敲除降低了gDNA 6mA水平。接下来表达并纯化了METL-9重组蛋白,并使用同位素标记进行了体外DNA甲基化分析,当将DNA与METL-9蛋白共孵育时,检测出6mA甲基转移酶活性,与热灭活的METL-9蛋白则无酶活性。将METL-9蛋白与具有不同二级结构的DNA底物共同孵育发现,METL-9倾向于单链DNA (ssDNA),bubbled DNA或茎环DNA。在ssDNA底物条件下METL-9表现出典型的甲基转移酶活性,即将一个甲基从SAM供体转移到腺嘌呤的N6。而且METL-9的酶动力学与5mC甲基转移酶DNMT1相似,支持METL-9是线虫中DNA 6mA甲基转移酶的观点。
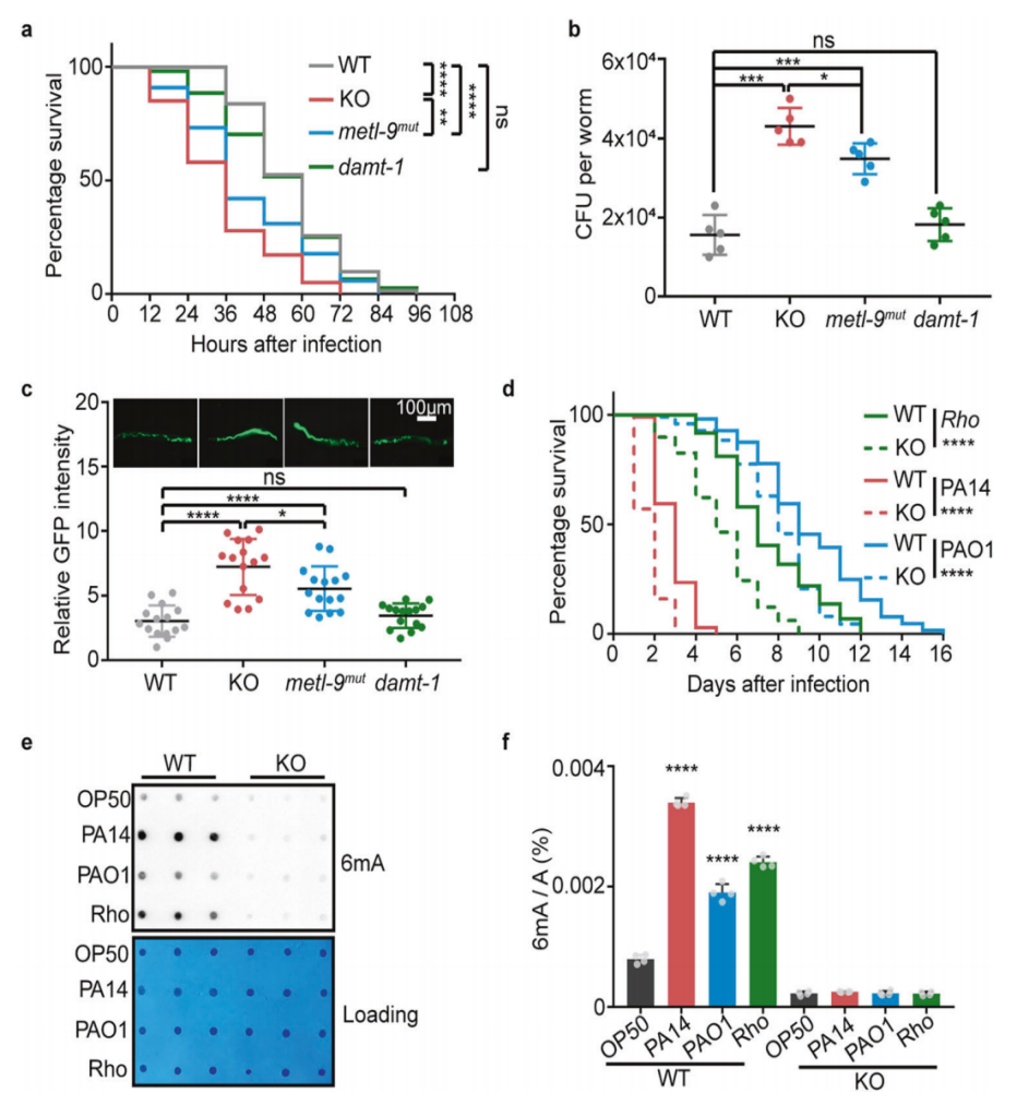
▼ 3.细菌污染不影响秀丽隐杆线虫6mA水平的变化
与野生秀丽隐杆线虫相比,metl-9突变和敲除线虫在慢杀试验中表现出较短的存活时间和较低的存活率;突变线虫肠道菌落形成单位(CFU)计数也较高,宿主免疫力受到抑制,病原体积累更多(图2a-c)。进一步研究发现metl-9敲除线虫先天免疫减弱和6mA诱导受损(图2d-f)。由于细菌具有高丰度的6mA修饰,而秀丽隐杆线虫以大量细菌为食,研究人员为了排除细菌DNA影响采用了一种无细菌的方法,用假单胞菌毒素半胱氨酸或结核菌素B处理秀丽隐杆线虫,发现同样可以提高基因组6mA水平。LC-MS/MS显示,OP50的基因组6mA水平远高于PA14,而PA14感染后6mA水平升高,且metl-9突变线虫中6mA水平发生下降,这表明线虫中6mA水平升高并非由于细菌污染。
▲图2. 秀丽隐杆线虫6mA水平的变化不是由于细菌污染
▼ 4.METL-9在秀丽隐杆线虫对病原体感染的先天免疫中起重要作用
在病原体感染后,METL-9蛋白水平升高(图3a),而METL-9蛋白的诱导又并非由于转录调控(图3b)。用溶酶体酸度中和剂NH4Cl处理秀丽隐杆线虫,发现METL-9蛋白发生积累(图3c)。研究人员进一步在HEK293T细胞中表达了低水平的秀丽隐杆线虫METL-9,并在正常条件下发现了METL-9的溶酶体定位(图3d)。感染后METL-9表现出溶酶体定位降低,但核定位升高(图3d-f),这表明病原体感染可能抑制溶酶体介导的METL-9降解并促进先天免疫反应。
▲图3. 病原体感染可能抑制溶酶体介导的METL-9降解并促进先天免疫反应
▼ 5.METL-9以依赖和不依赖6mA的方式调节免疫反应
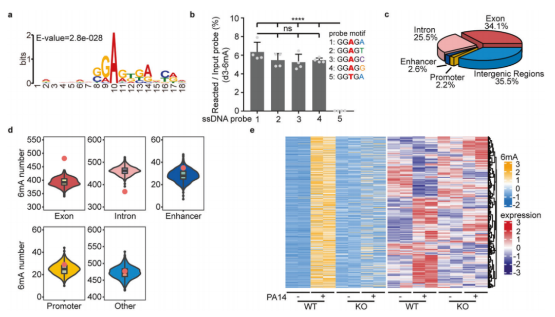
▲图4. 6mA修饰免疫应答基因,并在感染时正向调节这些基因的转录。
RNA测序发现metl-9敲除和突变的秀丽隐杆线虫基因表达模式相似,但与野生线虫有显著差别。野生线虫感染病原菌后共检测到差异表达基因1809个,其中下调基因1110个,上调基因699个。其中947个下调基因和531个上调基因依赖于METL-9的6mA甲基转移酶活性。差异表达分析显示,METL-9及其6mA甲基转移酶活性是先天免疫应答转录调控所必需的。
研究团队开发了基于PacBio SMRT测序的新方法6mA- sniper,在野生秀丽隐杆线虫病原体感染后发现了1342个显著富集(新出现和增加)的6mA位点,这些位点富含“GGAG”基序(图4a);随后合成了带有“GGAG”基序的ssDNA探针,并使用重组METL-9蛋白进行了体外甲基化分析。将METL-9与含有“GGAGA”序列的DNA探针共同孵育,METL-9可正常催化DNA甲基化;但将序列中第一个腺嘌呤突变为胸腺嘧啶时,则完全消除了METL-9对6mA的修饰,第二个腺嘌呤的突变则不影响甲基化活性(图4b),也证明“GGAG”是METL-9的首选结合基序之一。
感染后显著富集的1342个6mA位点广泛分布在秀丽隐杆线虫不同功能类型的gDNA中(如编码区、控制元件、基因间隔区)(图4c)。6mA位点在外显子区显著富集,在增强子或启动子中适度富集(图4d)。在metl-9敲除后,感染后6mA位点的富集减少(图4e),多种免疫应答基因明显受到抑制,表明6mA修饰免疫应答基因,并在感染时正向调节这些基因的转录。
相较于metl-9敲除线虫,几乎完全失去6mA甲基转移酶活性的metl-9突变线虫,却表现出部分抗性(图2a, b)。研究人员接下来进行了METL-9免疫沉淀,然后进行了质谱分析,寻找感染后与METL-9相互作用的蛋白质,DVE-1是一种染色质组织蛋白,在先天免疫应答中起作用,在病原体感染时与METL-9强烈相互作用(图5a),dve-1的敲除可将metl-9突变线虫的病原体抗性降低到与metl-9敲除线虫相同的水平(图5b, c)。ChIP-seq分析显示,metl-9和metl-1具有相同的首选结合序列,包括“GGAG”或“GAG”基序(图5d)。RNAseq分析显示,在54个依赖于METL-9而不依赖其6mA甲基转移酶活性的基因中,有10个基因也被报道受到dve -1的调控(图5e)。综上所述,METL-9通过催化DNA 6mA修饰和与DVE-1相互作用,通过两种机制调节免疫应答基因的转录(图5f)。
▲图5. METL-9通过与DEV-1蛋白作用,调节免疫应答
▼ 6.得出以下结论:
1、秀丽隐杆线虫的基因组6mA水平在病原体感染时上调
2、METL-9是病原体感染诱导6mA升高的甲基转移酶,缺乏METL-9会损害先天免疫应答基因的诱导,使秀丽隐杆线虫更容易受到病原体感染
3、METL-9与染色质组织蛋白DVE-1结合,控制免疫应答基因的转录
4、6mA是一种功能性表观遗传修饰,可以调节秀丽隐杆线虫的基因转录并控制先天免疫
5、METL-9通过催化DNA 6mA修饰和与DVE-1相互作用,通过两种机制调节免疫应答基因的转录
李佥勍
河北医科大学 2022级硕士研究生
END
作者|李佥勍(河北医科大学)
审校|王伟刚、赵建宏(河北医科大学第二医院、河北省临床检验中心)
