2023-11-30 17:20
作者 赵峰
京港感染论坛
促进感染病诊治的标准化和规范化
维生素D(VID)作为一种脂溶性维生素,通过与VID受体(VDR)的结合发挥生物学效应,具有调节钙、磷代谢和维持骨稳态的作用。除此之外,VID在调节人体免疫方面也发挥着重大作用,VDR和VID的代谢酶存在于单核细胞、巨噬细胞、活化的T、B细胞中,表明VID对先天性和适应性免疫具有免疫调节作用。VID对巨噬细胞的生物学效应包括:(1)诱导抗菌肽和防御素的表达(2)下调CD80、CD86和IL12以刺激T细胞(3)上调P选择素糖蛋白配体1(SELPLG)和整合素β-1(ITGB1)诱导组织粘附(4)通过调节IL-1β、IL6、IL12、TNF-a、CXCL9、CXCL10、CXCL11、CCL2和miRNA-155的编码基因的来发挥控制炎症的作用。但VID对巨噬细胞的作用机制却知之甚少。本实验将人类单核细胞源的巨噬细胞体外平均分为两份,一份以1nM1,25(OH)2D3为培养基培养6天,此为实验组(D3-MDMs),另一份用1%乙醇处理作为对照组(MDMs),研究VID对巨噬细胞表达基因的影响。
![]()
▼ 一、D3-MDMs和MDMs的mRNA比较
主成分分析图(PCA)显示,D3-MDMs和MDMs的mRNA具有高度异质性(Fig.1a),在大约12979个转录mRNA中,D3-MDMs199个mRNA基因明显变化(log2 fold change≥1,FDR<0.05),136个(68%)上调,其中46个(33.8%)上调5倍以上,63个(33%)下调。归一化基因热成像图显示了D3-MDMs和MDMs不同的基因表达谱(Fig.1b),红色和蓝色分别表示下调基因和上调基因(log2 fold change≥1,FDR<0.05)。上调基因和下调基因的差异表达累积频率分布图见(Fig.1c)和(Fig.1d),表明VID参与编码了D3-MDMs的基因表达。
▲FiG1 D3-MDMs转录组特征
▼ 二、D3-MDMs对病原菌、炎症和细胞应激的基因表达增强
对D3-MDMs高转录基因进行散点图分析,与MDMs相比,其中CYP24A1基因表达上调(Fig.2a),该基因编码VID的一种代谢酶。D3-MDMs的CAMP、SRGN、LYZ、CD14、TREM1、金属硫蛋白基因表达上调(Fig.2b),这些基因与人体对抗细菌、病毒感染以及细胞应激有关。D3-MDMs诱导NOD2产生增多,NOD2作为一种受体,参与NFKB、激活蛋白1(AP-1)、干扰素调节因子5(IRF5)等转录因子的激活,有对抗细菌感染和促进炎症分子分泌的作用。有趣的是,IL-8基因下调(Fig.2b),但IL-8却产生增多,这说明实验组巨噬细胞不能以自分泌方式产生IL-8。本文采用富集分析研究D3-MDMs的生物学功能,分析显示,在免疫反应、新陈代谢、细胞应激、细胞转运和其他生物学功能5个模块中,聚集了19个基因组(Fig.2c),横轴表示每个模块的基因数量在该模块总基因中的百分占比,每一项上调和下调基因分别用红色和蓝色表示,纵轴代表不同的基因模块。实验组除了产生IL-10外,还发现巨噬细胞的糖酵解能力增强,说明VID增强巨噬细胞的基因,从而增强了宿主防御病原体的作用。
▲Fig2 D3-MDMs的基因变化和调节通路图
▼ 三、D3-MDMs蛋白质-蛋白质相互作用分析
对差异基因进行蛋白质-蛋白质相互作用分析(Fig.3),分析显示,CXCL8、IL-1β和激酶插入结构域受体(KDR)基因相互作用数量最多,这表明VID在巨噬细胞转录重编码中发挥了重要作用。
▲Fig3 蛋白质-蛋白质作用网图
▼ 四、D3-MDMs的转录调节
为研究实验组巨噬细胞基因表达是否与转录控制有关,进行转录因子(TF)的分析。Venn图显示,在人类中报道的近1500个TF中,MDM和D3- MDM表达了895个(Fig.4a)。这些TF因子可以激活对免疫基因来对抗病菌,以此调节巨噬细胞功能。在895个表达的TF中,D3-MDM组发现10个(2倍以上)TF的表达。在这10个基因中,有5个基因上调,包括MYCL、TBX21、NFIAL、FOXP4和 HOPX;5个基因下调,包括SMAD3、MLXIPL、POU3F1、GRHL1和EPAS1(Fig.4b)。已证明,FOXP1有巨噬细胞分化功能、IRF1和NFIA与宿主炎症及抗菌有关、MYCL激活Tcell、SMAD3控制抗炎表型、MLXIPL和EPAS1与氧化代谢有关、MLXIPL与免疫抑制有关、EPAS1和代谢相关。转录分析表明,巨噬细胞转录过程中,除了VDR,VID也可以发挥转录调节的作用。本文还分析了启动子序列不同转录基因的富集情况,上调和下调启动子基因都含有VDR的富集(Fig.4c+4d),这意味着VDR在转录基因表达中有激活因子或抑制因子的双重作用。此外还发现了与细胞增殖和分化(ESR1和FOXP1)、 细胞生长(CEBP: AP1和PLAGL1)相关的TF,以及参与免疫应答(IRF1)的TF(Fig.4c)。
▲Fig4 D3-MDMs转录因子调节基因表达
▼ 五、D3-MDMs的miRNA表达
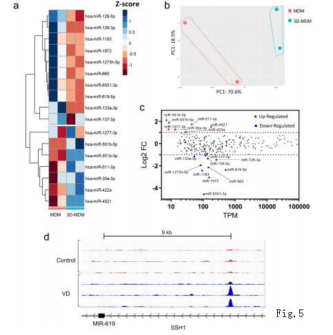
接下来,研究D3-MDMs的miRNAs的变化情况,在人类2654个成熟miRNAs中 ,D3-MDMs中表达364个,其中17个miRNAs的表达显著异常{|fold change|≥ 1.5,(FDR≤ 0.05)},7个表达上调,10个表达下调 (Fig.5a)。主成分分析 (PCA)和热成像图显示miRNAs的表达谱在MDMs和D3-MDMs中是不同的 (Fig.5b)。表达异常的miRNAs在细胞中转录量较低 (TPM在10到1000之间),其中miR-6501-3p、miR-665、miR-1972、miR-1183和 miR-619-5p基因表达下调将近四倍(Fig.5c)。本文还探讨了miRNAs的差异表达是否依赖于VDR,为此重新分析了VID培养THP1巨噬细胞24小时后的ChIP-seq数据,分析显示,VDR仅与 SSH1基因内含子区域的miR-619-5p基因位点相关(Fig.5d),这表明在D3-MDMs中只有miR-619-5p是VDR直接靶点。结果表明,miRNA在D3-MDMs和MDMs中,转录后的调节存在实质性差异。
▲Fig5 D3-MDMs的miRNA特征图
▼ 六、miRNA介导D3-MDMs防御基因
为了解miRNA对D3-MDMs的影响,进行了在相同样品中miRNA和靶mRNAs效应之间失调表达的对比,以此确认由miNRA调节的炎症表型、呼吸道爆发和Tcell激活等生物进程,结果表明,在D3-MDM中有17个表达显著异常的miRNAs,其中13个预测了mRNAs靶标,这13个miRNAs与147个mRNAs发生了交互作用,大部分是影响与炎症和细胞应激表型相关的mRNAs,意味着miRNAs目标有多样性。上调基因miR-1972通过作用于EDN1、CD274和PDCD1LG2靶点,对呼吸道爆发和Tcell激活进行调节。在下调的miRNA中,miR-1273h-5p有25个mRNA靶点(Fig.6a),如ALOX5、ANGPTL4、CD274、CD38和IL-1β,该miRNA的靶基因与炎症相关(Fig.6b)。同样NRA-Seq分析显示:miR6501-3P下调,NOD2mRNA增多。本文还发现了一些miNRAs在免疫反应中起关键作用:(1)MiR-655作用于Wnt5ɑ/β-Catenin利于细胞增殖,MiR-655作用于TRIM8起抑制细胞凋亡作用(2)miR-511-3的上调与M2型巨噬细胞有关(3)miR-551b-5p调节炎症反应,miR-422a作用与转录因子家族的SMAD靶点(4)还发现miR-422a的上调和SMAD3的下调,但它们的生物功能需进一步研究。对miRNA-mRNA进行整合分析,显示了miRNA对靶向基因不同的的调控通路,miR-1972、miR-1273h-5p和miR-665可调节与炎症反应相关的基因PDCD1LG2、il -1β和CD274(Fig.6c)。(Fig.6c)。将基因富集分析与冲积图结合起来能更好阐明mRNA和miRNAs相互作用功能。
▲Fig6 D3-MDMmiRNAs靶基因相互作用图
▼ 七、结论:
通过mRNA-Seq和miRNA-Seq研究发现,体外巨噬细胞在维生素D3作用下, 巨噬细胞的基因表达发生了改变,增强了对病原体反应和呼吸爆发反应能力。
赵峰
硕士,主管检验师,石家庄市人民医院检验科
END
作者|赵峰(石家庄市人民医院检验科)
审校|赵建宏(河北医科大学第二医院、河北省临床检验中心)
