2024-03-05 17:20
作者 许思齐
京港感染论坛
促进感染病诊治的标准化和规范化
2019年的一项研究发现,Redondoviridae家族是一类小型、环状DNA病毒,它们广泛存在于人类口腔和呼吸道,与牙周病和危重病情相关。而最近的研究则探讨了这些与人类相关的Redondoviruses在共生原生生物Entamoeba gingivalis中的感染。在本期前沿速递,将分别介绍这两项研究。
在宾夕法尼亚大学Frederic D.Bushman 课题组2019年发表的研究“Redondoviridae, a Family of Small, Circular DNA Viruses of the Human Oro-Respiratory Tract Associated with Periodontitis and Critical Illness”中,研究团队通过人类病毒组测序发现并定义了新的病毒家族Redondoviridae。
![]()
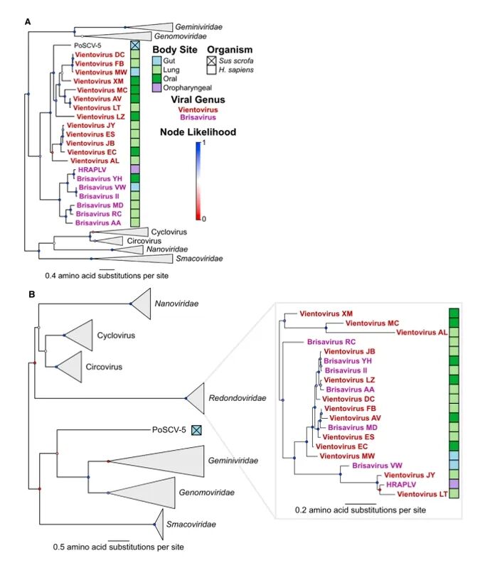
在研究肺移植供者的呼吸道样本时,研究者发现在两例肺移植供体样本中,有一部分病毒reads比对上了在猪和鸟类中致病的Circovirus病毒,因此引起了研究者的兴趣。在进一步与数据库进行比对后,他们发现这些reads与Porcine-stool-associated circular virus 5(PoSCV-5)有同源性,但是目前关于PoSCV-5的了解还非常有限。研究团队随后利用基因组组装软件获得了两个病毒基因组,并根据Rep蛋白的相似性,将它们定义为新的病毒家族Redondoviridae (图1A)。Redondoviruses与其他CRESS DNA病毒共享一些基因组特征,但展现出一些独特的特征。Redondovirus基因组包含三个ORFs,编码一个334-363氨基酸的Rep和一个449-531氨基酸的外壳蛋白(Cp),它们与Porcine circovirus-1和Porcine circovirus-2的同源性仅为10%-15%,与PoSCV-5的同源性为40%-55% (图1B)。所有Redondovirus基因组还包含一个ORF3,与外壳蛋白基因重叠,这在Circoviruses和PoSCV-5中均找不到。ORF3与任何已知的蛋白质家族都没有同源性。因此,虽然PoSCV-5是与Redondovirus最密切相关的已知病毒,但在基因组结构和蛋白质同源性方面不同,不符合Redondoviridae家族的成员标准。
▲Figure 1. Discovery of Redondovirus Genomes in Metagenomic Samples
为了阐明Redondoviridae与其他CRESS病毒家族之间的系统进化关系,作者构建了基于Rep和Cp蛋白质序列的最大似然系统进化树。从蛋白质同源性和基因组结构的角度来看,Redondoviruses家族内部的相似性较高,超过了与其他CRESS家族的相似性。根据对病毒Rep蛋白同源50%来划分,作者将Redondovirus基因组分为两个属Vientovirus和Brisavirus。
▲Figure 2. Redondoviridae Is a Distinct Virus Family Based on Capsid and Rep Identities Phylogenetic Trees of Redondovirus Rep
同时,他们还注意到这类病毒没有CRISPR spacer序列,也没有原核生物的SD序列。因此,研究团队认为Redondoviridae可能在人类细胞内或者与人类相关的真核生物中进行复制。为了进一步研究这个新发现的病毒家族,他们分析了7581个宏基因组样本,以评估人体中Redondoviridae的丰度。在人类口腔(3.8%),肺部(3.3%),鼻咽部(0.95%)和肠道(0.59%)的宏基因组样本中检测到了Redondoviruses (图3A)。分布最广的部位是口腔和呼吸道(图3B)。在人类肠道中,Redondovirus序列很少见。在其他动物、淡水、海洋或土壤样本中以及实验室试剂中未发现Redondoviruses。因此,研究人员得出结论,Redondoviruses确实存在于人类口腔-呼吸道中。
▲Figure 3. Frequency of Redondovirus Detection and Co-occurrence with Human DNA Viruses
作者进一步使用宏基因组分析和qPCR来评估呼吸道中Redondovirus的丰度,对包括健康和疾病状态在内的916个口腔-呼吸道样本进行了宏基因组分析,发现Redondoviruses是仅次于Anelloviruses的第二常见DNA病毒;采用SWGA和qPCR对危重患者样本进行检测,结果表明Redondoviruses在健康患者和危重患者中都有发现,但在疾病状态下其水平升高。此外,作者还进一步评估了Redondoviruses与人类疾病的可能关联:结节病患者和健康成年人的BAL,牙周病患者的牙龈部样本,类风湿性关节炎患者的口腔样本,HIV患者的粪便样本,IBD以及健康人的粪便样本中都检测到了Redondoviruses (图4A 和3B)。通过对牙周病样本进一步分析发现Redondoviridae与牙周炎相关,且有效治疗会降低病毒水平 (图4C)。
▲Figure 4. Redondoviruses in the Oro-Respiratory Tract in Humans with Critical Illness and Periodontitis
Bushman课题组后续在2023年发表的文章“Widespread, human-associated redondoviruses infect the commensal protozoan Entamoeba gingivalis”中,作者进一步探索了新发现的病毒家族Redondoviridae的宿主细胞。
作者首先对CRESS病毒进行了详细的系统发育分析,生成了来自Cressdnaviricota门成员的441个Rep蛋白序列的最大似然树。系统发育树显示Redondoviridae家族的近邻是Naryaviridae家族(图5A) ,而2020年的一项研究提出Naryaviridae家族可能在阿米巴寄生虫中复制,这表明阿米巴物种也可能成为Redondovirus复制的潜在寄主。另外,与Redondovirus基因组相似,不同Entamoeba物种的GC含量较低,介于24.1%到30.3%之间。相反,人类基因组的GC含量为40.9%(图5B)。GC含量分析结果表明,相对于人类细胞,Entamoeba gingivalis更有可能成为Redondovirus复制的宿主细胞。基于这些发现,研究人员进一步探索了E. gingivalis作为Redondovirus潜在宿主的可能性。
▲Figure 5. Investigating the host cell supporting redondovirus replication
作者通过探索Redondovirus与E. gingivalis在不同人体样本中的共存情况,以验证E. gingivalis是否为Redondovirus复制的宿主细胞。研究使用了58个宏基因组数据集,涵盖了来自不同人体部位和不同疾病状态的7,869个样本,分析了Redondovirus序列和E. gingivalis DNA是否同时存在。结果显示,在一些口腔样本中存在Redondovirus DNA,且Redondovirus的存在与E. gingivalis高度相关,特别是在黏膜下和龈下菌斑样本中。此外,Redondovirus也存在于牙周病患者的样本中,与E. gingivalis之间存在强烈的正相关性。这一研究结果支持了E. gingivalis可能是Redondovirus复制的潜在宿主细胞的假设。作者进一步通过qPCR研究了Redondovirus和E. gingivalis DNA在不同疾病状态中的共存情况。他们发现:在医学重症监护室患者的口咽部、鼻咽部和气管抽吸样本中,Redondovirus和E. gingivalis的DNA同时出现,表明它们在这些患者中共存,并且存在显著的相关性。在COVID-19患者中,Redondovirus和E. gingivalis也呈现出正相关性,表明它们在COVID-19疾病的严重程度与发病过程中可能存在关联。在健康志愿者口腔样本中,同样观察到了Redondovirus和E. gingivalis的DNA的共存,这进一步强调了它们之间的关联性。
▲Table1.Co-occurrence of redondoviruses (RVs) and E. gingivalis(EG) in human clinical specimens
▲Figure 6. Redondovirus and E. gingivalis abundance are positively associated with metagenomic DNA sequence data
研究人员通过分析来自牙周炎患者的转录组数据,发现Redondovirus和E. gingivalis在RNA水平上同时存在。两个不同的数据集显示,患病组织中的Redondovirus RNA与E. gingivalis RNA的存在呈正相关,暗示了它们之间的共存关系(图7)。
▲Figure 7. Detection of redondovirus and E. gingivalis RNA in metatranscriptomic datasets
虽然E. gingivalis无法在纯培养条件下生长,但可以在存在供体细菌的情况下进行异种培养。研究通过qPCR确认了在这种培养中存在E. gingivalis RNA和DNA,同时也发现了大量的Redondovirus核酸。这表明Redondovirus可以在这种异种培养中而不是在人类细胞中复制。通过PCR和DNA测序,还从体外培养中成功获得了一个完整的Redondovirus基因组,命名为RV-30956,长度为3,162 bp,包括了Cap、Rep和ORF3蛋白编码区域。将RV-30956 Rep序列与已知的36个Redondovirus Rep序列构建最大似然树,结果显示这个来自异种培养的Redondovirus属于Vientovirus。进化树显示RV-30956与已在人类呼吸道样本中鉴定的Redondovirus序列具有71.4%的同源性。
▲Figure 8. Detection of redondovirus DNA and RNA in a xenic E. gingivalis culture
尽管在异种培养中检测到了Redondovirus,但由于异种培养是带有细菌的混合物,尚不能确定E. gingivalis是否为其宿主细胞。通过Hi-C技术,研究人员将Redondovirus DNA与细胞基因组DNA物理连接在一起,结果支持E. gingivalis是Redondovirus的宿主。
▲Figure 9. Linking of redondovirus and E. gingivalis DNA in a xenic culture using DNA cross-linking and high-throughput sequencing (Hi-C)
综上所述,本文介绍的一系列病毒组中的暗物质Redondovirus的研究证明了人类相关病毒家族Redondoviridae实际上在人类相关的阿米巴虫Entamoeba gingivalis细胞中进行复制。这项研究提示了对人类寄生真核生物的病毒研究的重要性。目前的研究通常关注于感染细菌的病毒和感染人类细胞的病毒,对感染人类共生原生生物的病毒关注较少。这也提醒我们,人体内共生的原生生物病毒可能在人类组成的病毒组中发挥着重要作用。
▲Figure 10
参考文献:
1、 Abbas AA, Taylor LJ, Dothard MI, Leiby JS, Fitzgerald AS, Khatib LA, Collman RG, Bushman FD. Redondoviridae, a Family of Small, Circular DNA Viruses of the Human Oro-Respiratory Tract Associated with Periodontitis and Critical Illness. Cell Host Microbe. 2019 May 8;25(5):719-729.e4.
2、 Keeler EL, Merenstein C, Reddy S, Taylor LJ, Cobián-Güemes AG, Zankharia U, Collman RG, Bushman FD. Widespread, human-associated redondoviruses infect the commensal protozoan Entamoeba gingivalis. Cell Host Microbe. 2023 Jan 11;31(1):58-68.e5.
许思齐
清华大学梁冠翔实验室博士生,主要研究病毒组对人类健康的潜在作用机制。
END
作者|许思齐(清华大学医学院)
审校|谢轶(四川大学华西医院)
