2024-04-03 17:20
作者 张雨莲、王伟刚
京港感染论坛
促进感染病诊治的标准化和规范化
人体肠道中的微生物影响着肠道健康的各个方面,当病原微生物过度增殖时会破坏肠道稳态,对肠道共生菌的生存具有不利影响。目前临床感染常见的治疗药物具有广谱抗菌性,针对特定细菌种类的治疗策略十分匮乏,而利用噬菌体消灭特定的菌株或许是一种可行的策略。虽然噬菌体长期以来被用于治疗各种病原体感染,但噬菌体的安全性、稳定性、细菌对噬菌体的耐药性以及耗时的噬菌体筛选过程限制了噬菌体在实践中的应用。肠道生态系统中噬菌体的产生受到肠道环境变化的影响,而肠道环境的变化与饮食、抗生素、氧化应激和一些细菌代谢物息息相关。
近期,中国农业大学Jie Hu等人在《NPJ Biofilms and Microbiomes》发表了一篇研究论文,该研究选择食源致病性大肠杆菌ATCC 25922作为模型菌株诱导小鼠肠炎,探究膳食中不同的糖对噬菌体诱导及细菌生长的影响,发现饮食中的D -木糖可以通过激活原噬菌体并有效地降低大肠杆菌ATCC 25922在肠道中的丰度,且噬菌体的产生依赖于大肠杆菌ATCC 25922对D -木糖和梭菌纲细菌丙酸的代谢。
![]()
▼ 1.D -木糖促进大肠杆菌ATCC 25922中原噬菌体的产生
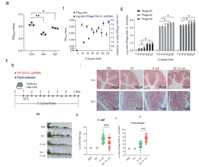
为探究不同的糖对大肠杆菌ATCC 25922噬菌体诱导的影响,研究人员采用透射电镜检查了含有不同种类糖培养基上清中的噬菌体,发现大肠杆菌ATCC 25922在含有D -木糖和L -阿拉伯糖的培养基中产生噬菌体,表明D -木糖和L -阿拉伯糖可能在促进原噬菌体诱导中起到调节作用。并进一步通过不同浓度的D -木糖进行体外诱导,发现D -木糖浓度与噬菌体Φ1、Φ2、Φ3的产量呈正比。在体内实验中,对感染大肠杆菌ATCC 25922的小鼠进行D -木糖饲喂,结果表明补充D -木糖改善了空肠形态(肠绒毛整齐排列),减少了结肠炎症细胞浸润,增加了结肠长度。因此,D -木糖可以促进大肠杆菌ATCC 25922中噬菌体的产生,从而降低大肠杆菌ATCC 25922在肠道中的丰度。
▲图1 D -木糖降低大肠杆菌丰度并诱导噬菌体表达
▼ 2.D -木糖介导的原噬菌体诱导依赖D -乳酸
为探究D -木糖在细菌中的代谢情况,研究人员将大肠杆菌ATCC 25922培养时添加D -木糖作为唯一碳源。观察到大肠杆菌ATCC 25922可以代谢D -木糖,通过分析培养基中的代谢终产物发现D -木糖显著提高了D -乳酸、甲酸和琥珀酸水平,其中D -乳酸是最丰富的终产物。此外,随着D -木糖浓度的增加,D -乳酸的产量逐渐增加,且大肠杆菌噬菌体与D-乳酸的浓度呈正相关,表明D -乳酸可能参与了对大肠杆菌原噬菌体产生过程。并通过构建D-乳酸脱氢酶突变体进行大肠杆菌丰度及噬菌体产量的实验,验证了D-乳酸在D-木糖诱导的大肠杆菌噬菌体产量增加中发挥的重要作用。
▲图2 D-乳酸在D-木糖诱导的大肠杆菌噬菌体产量增加中发挥重要作用
▼ 3.大肠杆菌代谢D -木糖产生的D -乳酸进一步为丙酸合成提供底物
乳酸是合成丙酸的底物之一,可以由细菌和哺乳动物细胞产生。因此,研究人员探究了可能转化为丙酸的乳酸来源。体内实验结果表明大肠杆菌ATCC 25922感染诱导增加的乳酸是来源于宿主的,而非来源于肠道微生物,且宿主来源的乳酸并不是大肠杆菌感染小鼠合成丙酸或诱导噬菌体的底物。并进一步构建乳酸脱氢酶突变体进行体内实验,发现肠道共生菌是通过利用大肠杆菌ATCC 25922产生的D -乳酸进而产生丙酸。
▲图3 大肠杆菌ATCC 25922代谢D -木糖产生D -乳酸为丙酸合成提供底物
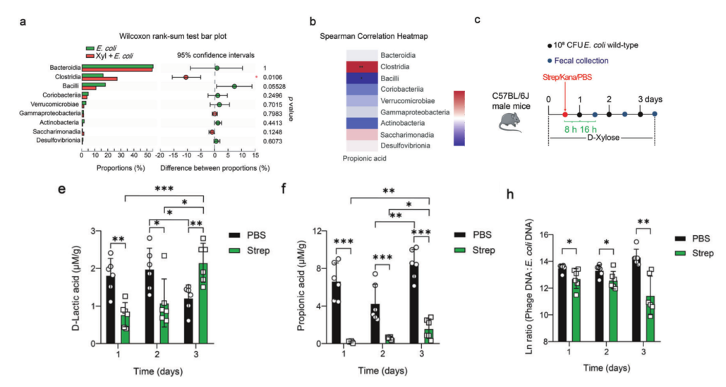
▼ 4.肠道中的梭菌纲参与D-乳酸转化为丙酸的过程
为进一步研究哪些肠道细菌可将D-乳酸转化为丙酸,研究人员分析了大肠杆菌和D-木糖+大肠杆菌处理之间小鼠粪便微生物组成差异,发现D-木糖处理后粪便中梭菌纲比例提高,且梭菌纲丰度与丙酸产量成正比。研究人员假设梭菌纲的减少会导致丙酸产量降低并进一步在小鼠体内进行验证,结果表明梭菌纲的减少与肠道中丙酸水平及噬菌体产量的降低相关,并同时造成D-乳酸的积累。因此,梭菌纲参与了肠道内D-乳酸向丙酸的转化。
▲图4 梭菌纲在D-乳酸向丙酸的转化过程中发挥重要作用
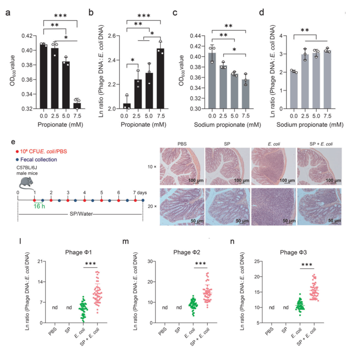
▼ 5.丙酸促进大肠杆菌ATCC 25922噬菌体的诱导
为进一步验证丙酸是否能诱导大肠杆菌ATCC 25922产生噬菌体,研究人员在培养基中添加不同浓度的丙酸及丙酸盐,发现其均可抑制大肠杆菌生长并增加噬菌体产量。并通过建立丙酸饮食,发现丙酸盐可降低小鼠血清炎症因子(即TNF-α,IL-6, IL-10和IL-1β)水平并恢复体重及肠隐窝深度,同时体内噬菌体Φ1、Φ2、Φ3急剧增加,表明丙酸促进大肠杆菌ATCC 25922中噬菌体的诱导。
▲图5 丙酸促进大肠杆菌ATCC 25922噬菌体的产生
▼ 6. SOS反应参与大肠杆菌ATCC 25922噬菌体的诱导
细菌DNA损伤诱导反应又称为SOS反应,SOS反应的沉默使得噬菌体可以稳定存在。SOS系统的激活通常与噬菌体的产生有关,在大肠杆菌中,SOS系统的关键调控蛋白是Rec A。为确定大肠杆菌ATCC 25922的噬菌体诱导过程是否依赖于Rec A,研究人员构建Rec A缺陷突变体并进行验证,发现SOS系统参与了大肠杆菌ATCC 25922对D -木糖和肠道丙酸对噬菌体的诱导。除此之外,抑制Rec A依赖性噬菌体的激活会加重大肠杆菌ATCC25922诱导的系统性炎症。
▲图6 SOS系统参与D-木糖诱导的大肠杆菌ATCC 25922噬菌体产生
▼ 7.结论
该研究主要得出以下结论:①饮食中的D-木糖可以诱导大肠杆菌ATCC 25922噬菌体产生,使得大肠杆菌丰度降低,从而减轻肠道炎症;②大肠杆菌ATCC 25922代谢D-木糖介导的原噬菌体活化过程依赖D -乳酸的参与,并进一步并通过肠道内梭菌纲将D-乳酸转化为丙酸,从而激活大肠杆菌ATCC 25922中的噬菌体;③膳食中的D-木糖或丙酸通过诱导SOS系统促进大肠杆菌ATCC 25922噬菌体的产生。
张雨莲
河北医科大学,2021级硕士研究生
END
作者|张雨莲、王伟刚(河北医科大学第二医院、河北省临床检验中心)
审校|赵建宏(河北医科大学第二医院、河北省临床检验中心)
