2024-04-16 17:20
作者 李佳伊仁
京港感染论坛
促进感染病诊治的标准化和规范化
IBD是一种免疫介导的慢性炎症性疾病,与遗传和环境因素等有关。REG3A和REG3G等REG3家族成员可以通过消除病原微生物维持肠道屏障的完整性。然而,有研究发现IBD患者中存在REG3基因过表达。NOD2是维持肠道内稳态的关键识别受体,NOD2的变异是IBD最强遗传危险因素之一。已有研究证明肠球菌可激活NOD2,使肠道易受REG3介导的损伤,并在IBD患者肠道中丰度减少。因此,Jang等人推测,这些细菌在IBD中可能具有抗炎特性。本文研究团队提出了一项重要的研究,阐明了IBD中REG3、肠球菌和NOD2免疫通路的保护和致病功能。
该文章于2023年9月发表在《Cell Host&Microbe》杂志(中科院分区1区,影响因子30.3),标题为《Antimicrobial overproduction sustains intestinal inflammation by inhibiting Enterococcus colonization》,本文主要研究发现如下:
![]()
▼ 1.IBD患者过量产生的REG3抑制肠球菌
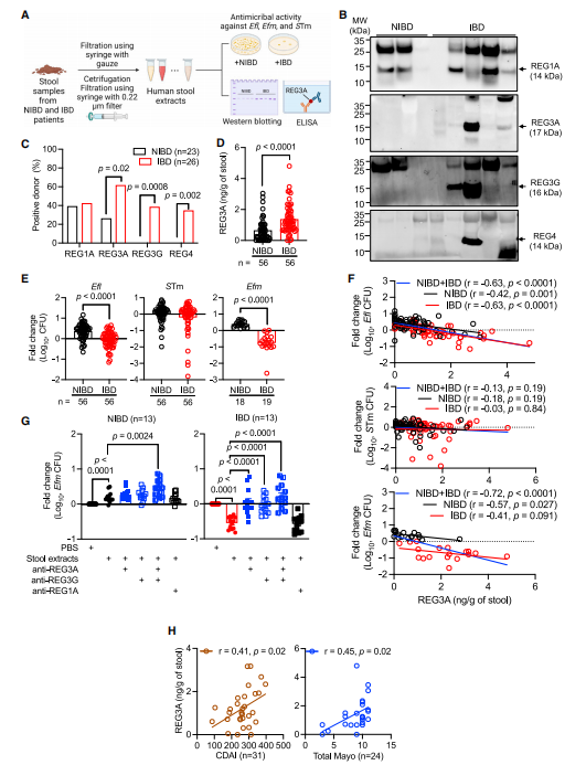
首先检测IBD患者和非IBD患者的粪便提取物中REG3A、REG3G、REG1A和REG4的浓度(图1A)。REG1A是一种不与REG3共同调控的胰腺生长因子,REG4是一种特征较少的潜在AMP。与非IBD相比,REG3A在IBD组的粪便提取物中比例较高;而REG3G和REG4只存在于IBD中;REG1A在非IBD和IBD中浓度相当(图1B和1C)。ELISA检测进一步证实IBD组粪便提取物的REG3A浓度高于非IBD组(图1D)。
接下来研究人员分别检测了IBD和非IBD粪便提取物对Efl、Efm和STm的抗菌活性。与PBS对照组相比,细菌在非IBD粪便提取物中生长适度,表明粪便中存在营养物质(图1E)。与非IBD样本相比,Efl和Efm在IBD粪便提取物中培养后的CFUs较低,而两组样本中培养后的STm则相当(图1E)。IBD和非IBD粪便提取物中REG3A浓度与Efl和Efm CFUs呈负相关,而与STm CFUs不相关(图1F)。与PBS对照相比,抗REG3A和REG3G抗体分别或共同抑制IBD粪便提取物对Efm的抗菌活性(图1G)。IBD疾病的严重程度与REG3A浓度呈正相关(图1H)。因此,在发作IBD中常产生过量REG3A蛋白,这可能与IBD患者肠道中Efm的丰度相关。
▲图1 IBD患者粪便中REG3A和REG3G的增加可抑制肠球菌
▼ 2.IBD患者肠道菌群中Efm等肠球菌减少
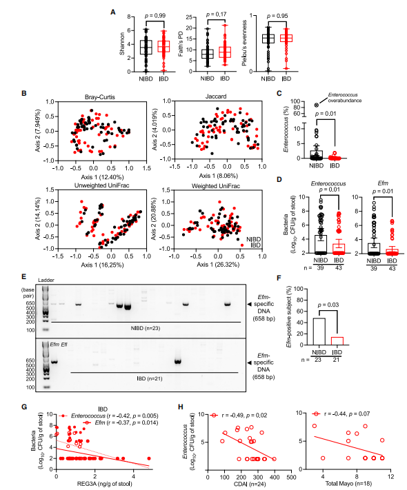
16S核糖体RNA(rRNA)测序显示,IBD和非IBD群体的微生物群组成相似(图2A和2B),证实非IBD队列是IBD组的合适对照。与体外研究结果一致(图1),IBD患者中肠球菌的相对丰度低于非IBD患者(图2C)。粪便培养结果显示IBD标本中总肠球菌和Efm的检出率均显著低于非IBD组(图2D)。非IBD患者粪便中Efm特异性DNA的频率高于IBD组(图2E和2F)。同时,IBD粪便中的总肠球菌和Efm CFUs分别与REG3A浓度(图2G)、疾病的严重程度(图2H)呈负相关。
▲图2 IBD患者肠道菌群中的Efm等肠球菌减少
▼ 3.肠球菌通过激活NOD2修复小鼠的肠道损伤
研究者在优化DSS诱导的结肠炎小鼠模型时发现,两个房间内饲养的同一胎体的野生型小鼠的易感性存在极端差异。与13房间(Rm13)饲养的结肠炎小鼠相比,6房间(Rm6)小鼠的死亡率和疾病评分较高、体重显著减轻、粪便Lipocalin-2(LCN2)较高、结肠明显缩短以及内源性肠球菌丰度显著下降(图3A-3F)。与人类样本相似,DSS诱导的结肠炎小鼠肠道中肠球菌水平下降(图3G)。因此,研究者选用Rm 6的小鼠进行随后的实验。
与未定植Efm的结肠炎小鼠相比,定植Efm的小鼠肠道炎症显著减轻(图3H-3L)。研究者将3种来自非IBD患者的Efm分离株在小鼠肠道定植之后,体重减轻和结肠缩短较少(图3M、3N)。与Nod2+/-小鼠相比,Nod2-/-小鼠肠道定植Efm之后没有改善疾病的迹象(图3O-3S)。此外,从Rm13分离出的肠球菌改善了DSS对Nod2+/-小鼠肠炎症反应和损害(图3T、3U)。因此,表明Efm等肠球菌通过NOD2依赖的方式修复肠道损伤。
▲图3 肠球菌通过NOD2保护肠道损伤
▼ 4.SagA介导NOD2改善肠道损伤
由于SagA对Efm的生长至关重要,研究者给小鼠口服接种表达WT SagA(Lls-sagAWT)的Lls或催化活性(C443A)SagA(Lls-sagAC443A)的Lls来测试SagA的作用。给予Lls-sagAWT的小鼠表现出更高的生存率,且其他疾病参数也得到改善(图4A-4E)。Lls-sagAWT只改善了Nod2+/-小鼠的炎症损伤(图4F-4J)。与亲本Lls和Lls-sagAC443A培养物的上清液或无菌肉汤相比,Lls-sagAWT培养物的上清液足以降低小鼠死亡率、疾病评分、和结肠缩短(图4K-4M),并且其作用依赖于NOD2(图4N-4P)。
与IBD组相比,在非IBD粪便标本中检测到SagA的频率和水平更高(图4Q-4S)。此外,在IBD患者中,SagA水平与REG3A浓度呈负相关(图4T)。研究者使用非IBD粪便提取物刺激的报告细胞的NOD2活性高于IBD组(图4U)。
▲图4 SagA介导NOD2修复肠道损伤
▼ 5.髓系细胞中的NOD2对于Efm介导的保护作用不可或缺
研究者将Nod2fl/fl;LysM-Cre和Villin-Cre小鼠分别在髓系和肠上皮细胞中缺乏Nod2,接种Efm(图5A和5G)。Efm没有改善Nod2fl/fl;LysM-Cre+小鼠的疾病参数(图5B-5F),而显著改善Nod2fl/fl;Villin-Cre+小鼠的疾病参数,其程度与Nod2fl/fl对照组相似(图5H-5L)。由此可见,髓系细胞中NOD2对于Efm介导的保护作用不可或缺。
▲图5 髓系细胞中的NOD2是Efm介导的保护作用所必需的
▼ 6. Efm诱导髓系NOD2下游的淋巴样细胞产生IL-22
研究人员观察到,与未定植Efm的小鼠相比,无论在DSS诱导之前或之后,促炎因子IL-22在Efm定植的WT小鼠肠道外植体中均增加,但在Nod2-/-和Nod2fl/fl;LysM-Cre+小鼠没有增加(图6A和6B)。ILC3s和CD4+T细胞是肠道中产生IL-22的主要细胞。Efm增加了WT小鼠中产IL-22+的ILC3s和CD4+T细胞的比例和数量,但在Nod2-/-和Nod2fl/fl;LysM-Cre+小鼠中没有增加(图6C-6F)。Efm通过激活NOD2增加ILC3s的比例和数量(图6G和6H)。
来自肠髓系细胞的IL-1β可诱导ILC3s产生IL-22。此外,骨髓来源的IL-1β对微生物群的反应依赖于NOD2。Efm定植的WT、Nod2+/-,和Nod2fl/fl;LysM-Cre-小鼠在第14天诱导IL-1β的分泌,IL-18没有变化(图6I和6J)。为了确认IL-22的产生需要Efm介导,研究者构建Il22ra1fl/fl;Villin-Cre小鼠,其中肠上皮细胞中IL-22受体α亚基缺失,并证实了Efm在所有组接种后粪便中均有脱落(图6K)。与Il22ra1fl/fl;Villin-Cre-小鼠相比,Il22ra1fl/fl;Villin-Cre+的肠道损伤并没有因Efm定植而改善(图6L-6O)。
▲图6 Efm诱导IL-1β促进产生IL-22的淋巴样细胞的增加
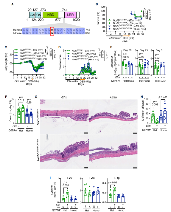
▼ 7.NOD2 R702W突变损害Efm介导的保护作用
三个主要的NOD2变异与IBD-R702W、G908R和L1007位点的移码缺失突变(L1007fs)相关联,会导致体外多肽识别和NF-κB信号通路的丢失。R702W是最常见的变异,但尚未使用体内模型进行研究(图7A)。因此,研究者构建与人类R702W变体相同的小鼠(Q675W变体)。在没有定植Efm的Nod2Q675W/+和Nod2Q675W/Q675W小鼠在给予DSS后表现出适度的死亡率、体重减轻或疾病评分(图7B-7D)。Efm并没有改善Nod2Q675W/Q675W小鼠的疾病参数,且比类似处理的Nod2Q675W/+小鼠对DSS更敏感(图7B-7H)。此外,Efm没有诱导Nod2Q675W/Q675W小鼠分泌IL-1β和IL-22(图7I)。因此,NOD2 R702W突变常见于IBD患者,Efm补充不能保护DSS对携带该突变小鼠造成的肠道损伤。
▲图7 NOD2 Q675W损害Efm介导的保护作用
▼ 8.研究结论:
REG3家族抗菌蛋白的丢失会损害肠道屏障的完整性。本研究证明过量REG3蛋白通过减少肠球菌等保护性物种进而有害机体健康。发作的IBD患者显示出高水平的REG3蛋白,该蛋白介导了肠道中Efm的消耗。Efm接种小鼠通过激活先天免疫受体NOD2来改善肠道炎症,由Efm分泌的DL-内肽酶SagA产生多肽刺激NOD2。Efm诱导的髓系细胞中NOD2的激活可诱导IL-1β的分泌,从而增加产生IL-22的CD4+ T辅助细胞和促进组织修复的先天淋巴样细胞的比例。最后,Efm不能保护携带NOD2基因变异的小鼠。研究结果表明,炎症导致的抗菌蛋白异常增高会破坏机体与肠道微生物的共生关系。总之,本研究为IBD中复杂的微生物-免疫相互作用提供了一个全面的探索,特别是REG3和NOD2通路。研究人员发现肠球菌对宿主肠道的的保护作用,并强调了由NOD2介导的关键抗炎途径,为IBD的新治疗策略的开发提供了可能。
李佳伊仁
河北医科大学 2021级硕士研究生
END
作者|李佳伊仁、王伟刚(河北医科大学第二医院、河北省临床检验中心)
审校|赵建宏(河北医科大学第二医院、河北省临床检验中心)
