2024-05-21 19:34
作者 陈茜
京港感染论坛
促进感染病诊治的标准化和规范化
胃癌是世界上最常见的胃肠道恶性肿瘤之一,是全球第五大流行癌症,也是癌症相关死亡的第四大原因口。加之胃癌筛查最可靠的侵入性检查方法为通过内窥镜检查,但其检查过程需要较高的专业性及患者体验感欠佳,导致此项检查的广泛采用受到阻碍。
因此,目前迫切需要一种精确且广泛适用的方法来识别患胃癌高风险的个体。传统中医利用舌涂层的颜色和厚度变化作为个体健康状况的指标,有助于预测或诊断胃炎口、非酒精性脂肪性肝病和结直肠癌等疾病。本文研究者程向东教授团队在之前的研究中通过分析舌头图像特征加上人工智能算法的建立的胃癌筛查模型,展示了对胃癌高危人群的精确识别。为探究清楚胃癌患者与健康人群舌涂层蛋白组学区别,该研究采用压力循环技术和数据非依赖性采集(PCT-DIA)质谱技术,提取并鉴定了180例胃癌患者和185例非胃癌患者舌包衣蛋白,测定了1432种人源性蛋白和13,780种微生物蛋白。观察到胃癌患者舌表面人角蛋白 KRT2 和 KRT9 的下调,以及 ABC转运蛋自COG1136的下调,主要影响舌黏膜的防御能力。
最终建立了一个针对胃癌无创筛查的机器学习模型,该模型使用了舌涂层中的50种微生物蛋白用于筛选并识别胃癌高危个体,在临床独立验证队列研究中可实现 0.91的曲线下面积(AUC)。
该研究于2024年01月08日发表于《Microbiome》(JCR分区生物学1区TOP,2022年影响因子15.5),标题为《In-depth metaproteomics analysis of tongue coating for gastric cancer: a multicenter diagnostic research study》,通讯作者之一为浙江省肿瘤临床医学研究中心主任程向东,实验数据分别来自于全国5个独立研究中心(浙江省上消化道癌症防治、诊断和治疗重点实验室、浙江省肿瘤医院、温州医科大学附属第一医院、浙江中医院和四川省肿瘤医院)。
原文链接:https://pubmed.ncbi.nlm.nih.gov/38191439/
![]()
▼ 1.研究设计及临床信息
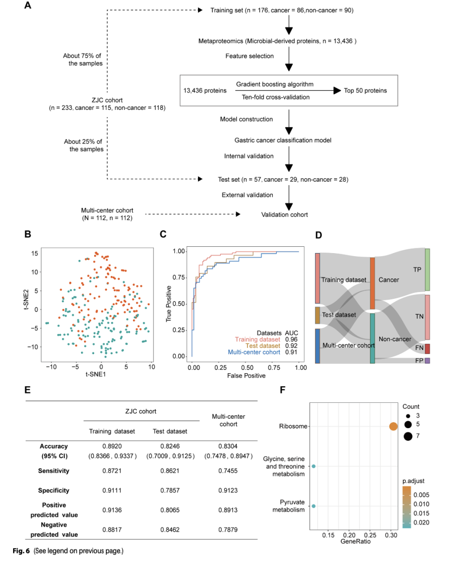
该研究共收集了来自五个独立研究中心的180名胃癌患者和185名非胃癌患者的417份舌涂层样本。来自ZUGC-Lab(浙江省上消化道癌症防治、诊断和治疗重点实验室)的57个样本构成了时间序列队列。该队列用于研究舌涂层蛋白质组随时间变化的稳定性。从浙江省肿瘤医院(ZJC)收集了120例胃癌患者和120例非癌症患者的舌涂层样本,组成了ZJC队列。该队列用于探索舌涂层蛋白的特征并构建胃癌筛查模型。此外,来自温州医科大学附属第一医院(WZ)、浙江中医院(ZJT)和四川省肿瘤医院(SCC)的60名胃癌患者和60名非癌症患者的舌涂层样本构成了多中心队列,用于验证ZJC队列中发现的蛋白质特征并验证筛选模型的稳健性。在不同队列中,胃癌组与非癌症组在性别、年龄、饮酒史、吸烟史等方面差异无统计学意义。研究的舌涂层蛋白排除了鉴定出的人源性蛋白质少于800种或鉴定微生物来源的蛋白质少于2000种的样本。最后,研究将ZJC队列的233个样本和多中心队列的112个样本纳入随访分析。
▼ 2.舌涂层蛋白质组随时间变化的稳定性
为了研究舌涂层蛋白质组随时间变化的稳定性,研究选取了5名健康志愿者,并在第0、3、6和9天收集其舌涂层蛋白,每次获得3个样本。排除一名志愿者因口腔出血而没有参加最后一次采样,最终共有57个样本被纳入时间序列队列。共鉴定出12,839种(90.19%)微生物来源的蛋白质和1396种(9.81%)的人源性蛋白质。此项实验观察到,舌头涂层中来自人类与微生物群的蛋白质强度之比随时间波动,这种变化可以归因于人类和微生物群蛋白质强度的不稳定性。在个体中,随着时间的推移,人类蛋白质表现出比微生物蛋白质更强的相关性(人类 0.968±0.012,微生物0.896 ±0.040)。此外,亦观察到在不同的个体中,人类蛋白质仍然表现出高度的一致性(0.968 ±0.012)。然而,微生物蛋白和蛋白质直系同源组(COG)在不同个体之间表现出变异性(微生物蛋白0.896±0.040,COG 0.831±0.089,)。因此,微生物蛋白由于其时间稳定性及个体较大差异性,可以作为表征个体的可靠指标。
▼ 3.舌涂层蛋白质组的功能特征
接下来,研究继续比较了ZJC队列和多中心队列的蛋白质组学数据。在肽水平上,两个队列中共鉴定出37,970个肽。来自人类的肽有7082种,其中6740人(95.2%)在两组队列中均被鉴定,来自微生物群的肽有30,889种,其中29,062种(94.1%)在两个队列中均被鉴定。在两个队列中,鉴定出的微生物肽的数量大约是人类肽的四倍。在蛋白质水平上,两个队列中共鉴定出15,212种蛋白质。其中,1432种蛋白质是人类起源的,1378例(96.2%)在两个队列之间共享。其余13,780种蛋白质来自微生物,13,006 种(94.4%)在两个队列之间共享。鉴定出的微生物蛋白数量大约是人类蛋白质的九倍。在差异蛋白注释上,共对1485个蛋白质直系同源组(COG)和1426个KEGG直系同源物(KO)进行了注释,其中96.5%和96.9%被两个队列共同注释。在比较这两个队列时,尽管个体来自不同的城市和地区,但舌涂层中存在的肽、蛋白质、COG 和KO 表现出高度相似性。
最后,为了表征功能通路谱,研究对ZJC队列中的人类蛋白质和微生物蛋白进行了KEGG通路富集。人类蛋白质主要富集在细胞对应激的反应和中性粒细胞脱颗粒等途径中。微生物蛋白主要富集于碳代谢、氨基酸生物合成和辅因子生物合成等途径。研究还比较了两个队列中表达最高的100种蛋白质和最低表达的100 种蛋白质的功能,两个队列中高表达的蛋白质在光合生物中的核糖体、碳代谢、糖酵解/糖原异生和碳固定等途径中富集,然而,两个队列之间的低丰度蛋白质存在很大的功能差异,这推测可能与低丰度蛋白质不容易检测有关,导致两个队列之间的低丰度蛋白质差异很大。
▼ 4.舌涂层微生物群的分类学
使用Unipept,该研究注释了所有舌涂层样品中存在的微生物,以初步了解舌头上的细菌多样性和数量。舌涂层微生物以细菌为主,只有古细菌、真核生物和病毒种类1种。ZJC队列共鉴定出25个门,其中杆菌门、拟杆菌门、假单胞菌门、放线菌门和梭杆菌门最多。同时比较了在ZJC队列和多中心队列中发现的细菌,两队列中的细菌数量相似。在物种水平上,共鉴定出175种细菌,其中167种被两个队列共同鉴定。综上所述,研究证实了ZJC队列和多中心队列中舌涂片微生物群在门、纲、目、科、属和种水平上具有相似的微生物多样性。
▼ 5.胃癌患者舌涂的微生物群结构改变
首先比较了胃癌组和非癌症组之间以及两个队列中I-II期和-IV期癌症患者之间鉴定的肽、蛋白质和功能特征。在癌症组和非癌症组之间发现了相似的多样性(超过95%),I-I期和 III-IV 期癌症患者的样本也是如此。接下来,该研究进行了回归分析,以研究舌涂层微生物物种在评定胃癌风险方面的指示作用。随后在ZJC 队列中发现龋齿放线菌(Schaalia odontolytica OR(95% CI)=1.01-2.59,P=0.047 <0.05)与较高的胃癌风险相关,而产醋菌属(Acetatifactor OR(95%C1) = 0.30-0.95, p = 0.032<0.05) 和长口腔杆菌(Stomatobaculum longum OR(95% CI)=0.27-0.97,P=0.039<0.05)与较低的胃癌风险相关。同时在多中心队列中,发现巴西奈瑟菌(Neisseria brasiliensis OR(95% CI)=1.16-6.74,P=0.022<0.05)是胃癌的危险因素。Jeotg -alibace porci菌(OR(95% CI)=0.17-0.94,P=0.035)与较低的胃癌风险相关。
▼ 6.胃癌患者舌涂层微生物群的功能变化
为了进一步研究胃癌患者舌膜蛋白的变化,研究又开展了对ZJC队列和多中心队列中的人类及微生物蛋白质的差异蛋白分析。人类蛋白组学分析方面,ZJC队列的胃癌患者中共有12种蛋白上调,9种蛋白下调(|log2(倍数变化)|>1,P值<0.05)。在多中心队列中,鉴定了9种上调蛋白和35种下调蛋白。在两个队列中,被共同鉴定的人源蛋白质共有5种,包括KRT2、KRT9、DCD、EWSR1 和 CACNA1G,均在胃癌患者中下调,其中KRT2和KRT9是构成舌涂层的重要角蛋白。
接下来,对胃癌患者舌涂层的所有下调人类蛋白质进行了功能富集,发现这些蛋白质主要与舌上皮的生长和分化有关,这意味着胃癌患者舌表面的物理屏障被削弱。为了探寻人类蛋白质和微生物蛋白质之间的相互作用,该研究对两个队列中 KRT2、KRT9和所有已鉴定的COG的丰度进行了 Spearman 相关性分析。KRT2 和KTR9都与COG1136高度正相关,COG1136在两个队列中,胃癌患者舌涂层的水平明显低于健康对照组。COG1136是构成ABC转运蛋白的-类蛋白质,在细胞代谢过程中参与细胞保护和排泄内源性化合物的产生,并抵抗环境毒素,作为保护机制,胃癌患者舌涂层中这些蛋白质的减少表明舌粘膜的防御能力下降。
微生物蛋白组学分析方面,研究对胃癌患者中下调和上调的微生物蛋白进行了KEGG通路富集。在胃癌患者中,下调的微生物蛋白主要富集在辅助因子的生物合成,氧化磷酸化和氨基酸途径的生物合成。同时上调的微生物蛋白主要富集双组分系统、碳代谢和丁酸盐代谢途径。
▼ 7.基于微生物来源的舌涂层蛋白的胃癌筛查模型的建立
在上述分析中,研究发现舌涂层微生物蛋白的个体内稳定性和个体间变异性显示出识别胃癌患者的潜力,使舌涂层微生物蛋白生成胃癌筛查模型这一设想成为可能。研究以3:1的比例将 ZJC队列分为训练数据集和测试数据集,后使用随机梯度提升模型(GBM)来选择训练数据集中最重要的微生物蛋白,最终选择前50种微生物蛋白用来构建筛查胃癌患者模型。基于50种微生物蛋白的t分布随机邻域嵌入(t-SNE)分析表明,大多数胃癌患者与非癌症个体具有不同的t-SNE分布。该模型在训练数据集中胃癌患者和健康个体的分类中达到了89.6%(95% CI 84.7-93.5%)的准确率、87.1% 的灵敏度、91.92% 的特异性和96%的AUC。此外,这50种微生物蛋白在内部测试数据集中达到了81.3%(95% CI 69.5-89.9%)的准确率、83.8%的灵敏度、78.8%的特异性和92%的AUC。最后,该研究还测试了独立验证队列(多中心队列)中特征的性能,这些微生物蛋白的准确率为81.1%(95%CI 73.3-87.4%),灵敏度为72.6%,特异性为91.5%和87%的AUC。这些结果表明,筛选出的50种舌涂层微生物蛋白可作为胃癌患者分类的有效生物标志物。
▼ 结语:
该研究开发了一种基于PCT-DIA的稳定定量舌涂层蛋白质组学方法。通过来自全国五大医学中心的大数据分析确定了胃癌患者舌涂层蛋白的独特变化,并使用微生物来源的50种舌涂层蛋白建立了一个高精度的胃癌筛查模型。此项研究代表了朝着潜在的胃癌非侵袭性生物标志物迈出的一步,同时研究证明了该生物标志物具有时间稳定性,适合长期监测。但出于使分析更加严谨和客观角度考虑,在将舌苔蛋白分析作为更大队列的生物标志物之前,还需要进一步调查以揭示个体饮食习惯和地理差异的影响。此外,在更复杂的临床环境中,不同疾病的微生物蛋白存在大量重叠,将疾病特异性改变与已鉴定的舌涂层蛋白区分开来成为一项艰巨的任务。
陈茜
博士,主管技师。就职于成都市第二人民医院医学检验科,主要从事临床分子诊断工作,专注于分子遗传及分子作用靶点研究。
张欣
博士,成都市第二人民医院医学检验科副主任。副主任技师 ,副教授,硕士研究生导师。主要从事分子微生物学工作,专注于多重耐药菌耐药机制及分子流行病学研究。
END
作者|陈茜(成都市第二人民医院)
审校|张欣(成都市第二人民医院)
