2024-06-28 17:20
作者 赵峰、单志灵
京港感染论坛
促进感染病诊治的标准化和规范化
摘要:血培养(Blood culture,BC)是诊断血流感染(Bloodstream infections,BSI)的金标准,血培养污染(Blood culture contamination,BCC)是指在特定环境下,一系列BC中单个BC检出环境共生微生物,并不是代表真正菌血症。BCC会影响医疗质量、不必要的抗生素暴露、住院时间延长及额外费用,从而导致不良结果。作为实验室质量管理计划的一部分,微生物实验室人员的任务是监测和报告BCC率,并将报告反馈给医疗系统内的相关委员会。BCC率由实验室使用预设标准计算得出,但预设标准并没有普遍的定义,而是取决于各个医疗机构的患者群体特征和算法。本文对BCC报告的编写、预先设定标准参数、如何收集和解释数据、以及BCC报告的其它问题提供了实用性建议,为微生物实验室确定和跟踪BCC率提供信息帮助和建议。作者来自美国北卡罗来纳州维克森林大学病理科Elizabeth L.Palavecino等,于2023年12月发表在《临床微生物学杂志》上,影响因子为9.4。
![]()
▼ 一、实验室选择标准
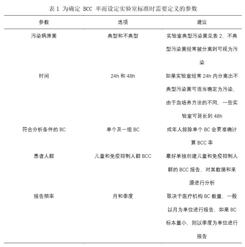
实验室BCC率作为实验室质量管理计划的一部分,通常以月或季度为单位计算BCC率。计算公式是污染BC的数量除以该时间段内合格BC的总数,以百分比表示。受污染BC的量(分子)和BC的总量(分母)是由实验室预设标准确定的,而预先设定的标准取决于医疗机构实际情况和患者群体特性,并不具有普遍性。每个实验室需要定义的参数见表1。
▼ 二、病原菌
实验室区分致病菌和污染菌主要依靠所分离病原菌的特性,最常见污染菌是存在于皮肤表面的正常共生微生物,包括除金黄色葡萄球菌以外的葡萄球菌,即凝固酶阴性葡萄球菌(coagulase-negative Staphylococcus,CoNS)。CoNS是最常见的血培养污染菌,其中以表皮葡萄球菌最为多见。在非表皮葡萄球菌的CoNS中,头状葡萄球菌、山羊葡萄球菌、人葡萄球菌的分离通常也与BCC有关。对于溶血葡萄球菌,相关文献报道约60%-80%的分离菌与感染有关。但许多实验室在一套血培养中即使仅单瓶分离出路邓葡萄球菌,由于其特殊临床意义,不认为是污染菌。此外棒杆菌属,芽孢杆菌属和痤疮丙酸杆菌也不认为是污染菌。不同文献和专业组织所列皮肤污染菌清单见表2。
专家共识和指南推荐采用外周静脉穿刺作为收集BC标本的首选方法,从导管采集的BC有较高的污染风险,如果从导管或端口采集BC,还应同时采集外周静脉BC,以便于中央静脉导管相关性血流感染(Central Line-Associated Bloodstream Infections,CLABSI)的诊断和结果解释。从BC中分离出来以下病原菌,包括金黄色葡萄球菌、肺炎链球菌、化脓性链球菌、无乳链球菌、单核增生李斯特菌、大肠埃希菌和其他肠杆菌目细菌、铜绿假单胞菌、脑膜炎奈瑟菌、淋病奈瑟菌、流感嗜血杆菌、厌氧革兰阴性杆菌(如拟杆菌属和梭杆菌属)、弯曲杆菌属、新型隐球菌/格特隐球菌、念珠菌属,则基本代表真正的菌血症或真菌菌血症。
对患者的特征,如年龄、免疫状态、导管等外部装置要进行评估,原因是会对共生微生物及BC数量造成影响。在粘膜屏障损伤患者中(由于癌症化疗、外科手术或胃肠道病理等),通常认为是非典型污染菌(如草绿色链球菌)不是BCC而是致病菌。为明确CLABSI,美国疾病与预防控制中心(Centers for Disease Control and Prevention,CDC)提供了一份“共生微生物”的清单,该清单覆盖广泛(包含>500种微生物),但使用较麻烦,不利于实验室跟踪和评估BCC率。且即使被清单排除在外的一些微生物,如孪生球菌属、颗粒链球菌属、串珠菌属、片球菌属、链球菌属,若没有在多个血培养瓶中出现时,一些实验室也会认为是污染。
利用基质辅助激光解吸电离飞行时间质谱(matrix-assisted laser desorption ionization time-of-flight mass spectrometry, MALDI-TOF MS ),可将之前鉴定为芽孢杆菌属或类白喉棒杆菌等革兰阳性杆菌准确鉴定为节杆菌属、短杆菌属、微杆菌属和其他棒杆菌相关属。由于先前无法准确鉴定这些微生物,因此它们与真正的菌血症或污染菌之间的关系尚不完全清楚。一项评估从不同类型标本中分离共生革兰阳性杆菌的研究发现:大多数棒杆菌及其相关物种被认定是污染菌,但也有证据表明,在免疫功能低下、安装假体装置和住院时间较长的患者中,许多棒杆菌是机会性致病菌。作者认为,两组或两组以上的BC检出相同的病原菌是真正的感染菌,而不是BCC。微生物实验室人员需询问患者状态、感染疾病和临床评估及其他相关资料,再决定是否应将表2中描述的非典型污染菌纳入BCC率的计算中。仅仅根据预先设定的实验室皮肤共生微生物的标准进行操作,BCC率可能会有很大差异。虽然微生物鉴定是实验室用来区分真正的菌血症和污染菌的主要参数,但它不能成为临床解释的唯一参数,因为最常见的已知污染菌如CoNS、杰氏棒杆菌和痤疮丙酸杆菌引起是CLABSI、假体关节感染、人工瓣膜心内膜炎和其他外置装置感染的原因。
▼ 三、其它参数
除BC的数量和时间外,实验室应选择其他参数,需对多微生物生长的BC进行评估(例如同时生长病原菌和共生微生物),在计算BCC率时是否算作污染。在一项大型Q-tracks研究中,CAP将污染BC定义为:24h内患者单个BC检出了一种或多种污染菌,此定义污染BC。在这个定义中,不要求患者采集一个以上的BC,优点是利于BCC表简化和国家定义BCC基准,医疗机构间可以进行BCC率比较。缺点是其包括所有BC污染菌,有可能高估BCC率。最近,CLSI指南建议24小时内收集两组或两组以上BC,单个BC检出皮肤共生微生物则视为污染BC。当单个BC检出皮肤共生微生物且在24小时内只采集一个BC,没有第二组进行比较,则不可纳入BCC率的计算。CLSI定义更适用于监测成年人患者的BC,对于非单个BC采集的医疗机构,CLSI方法计算的BCC率更准确。缺点是需要分析额外数据,对没有专业知识和资源的机构较困难。因此对于以单个BC采集为主要的儿科患者,应用 CAP Q-tracks定义的BCC更为合适。
对于BC的时间范围,若医疗机构对患者采集BC在2-3组时,24h合理且足够,如果患者一开始就进行经验性抗生素治疗,最早BC在用药后第二天进行采集时,使用48h更有意义。这也满足CDC对BSI的定义,认为BC的采集时间期限应在连续两天以上,使用较长时间窗很难预测混杂因素的影响,如使用抗生素、BCC的基线率、病例的混合、纳入额外的合格BC,会导致BCC计数增加或减少。退伍军人健康管理局(Veterans Health Administration)的一项大型研究,BCC率监测在选择BC期限范围时间为30天时,也能在全系统范围成功应用。故医疗机构应设定与实际情况最相适的时间,建议时间期限最多为5天,尸检采集的BC除外。将从血管留置管采集的BC与从外周采集的BC分开分析,因血管留置管采集的BC更容易产生污染,新生儿患者采集的BC也应与其它年龄组的BC分开计算。对潜在污染采集的单个或分离出草绿色链球菌(在某些患者中可能是致病性)的BC,充分进行时间和特殊性的考虑,可以增加监测BCC率的稳定性。
BCC的定义可以根据医疗机构的实践和患者群体进行修改,实验室计算BCC率是为了质量保证和反馈,而不是临床解释。临床解释BCC分离的微生物是否导致病人菌血症是基于临床判断,BC结果按照实验室标准可能解释为污染,但根据临床可能判断为菌血症。多数情况下,实验室不能完全肯定地评估污染菌的临床意义,因此应将分离的病原菌报告给临床,以便临床进行评估并确定是否需要进一步检查。当单个BC报阳时,实验室可增加解释性说明,常用的措辞为“从两组或两组以上的BC中仅单个BC分离出CoNS通常表明污染,如需要进一步的检测,请联系微生物实验室”。值得注意的是,已发表的BCC率研究可能使用不同的参数来定义BCC,因此已发表的数据可能并不总是适用于日常实践。
▼ 四、数据收集
通常微生物实验室人员开始收集数据之前,要熟悉不同类型的报告,报告中是否体现采集时间、采集部位、采集方式,这些参数对BCC报告评估和不同数据源的比较至关重要,同时BCC结果的解释也具有挑战性。
实验室确定BCC率的主要方法包括:
1. 人工录入和审核 根据实验室设置的参数,以特定的间隔时间审查BC结果,对培养物的阴阳性进行评估(见上文的资格标准),将每个阳性结果分为致病菌或污染菌,并总结报告。此方法的优点是数据容易读取,不需要设备或软件进行分析。缺点是比较耗费劳动力,适合BC标本量少的实验室。
2. 实验室信息系统(Laboratory information system,LIS) 根据预设标准建立实验室报告系统,以确定BC是否为污染,并记录于LIS,在特定的时间间隔(通常是每月或每季度)检索数据获得报告,评估BCC率。基于医疗机构或人群不同,实验室还需要开发几条(纳入或排除污染菌)规则,LIS检索数据时可根据病原菌菌明对“污染”BC进行分类,或者可以手动过滤BC中潜在污染菌,确定哪些阳性BC符合BCC的定义。优点是BCC报告所需的所有信息(分离的病原菌,收集的阴性集合数和阳性集合数)都是可查的,且不需要额外软件系统,缺点是需要由经验丰富的团队来开发该程序。
3. BC软件 实验室根据设置的软件参数计算BCC率,该工具的使用将取决于制造商提供数据是双向的还是单向的,双向意味着系统能进行生物识别,对培养结果可进行解释。单向意味着BC识别需要手动添加,才能解释结果。BC软件优点是生成报告形式灵活多样,缺点是软件成本高,定制化有限,数据接口连接大多为同一仪器制造商提供,限制了信息的获取。此外,应对BCC报告进行质量控制,确保正确匹配患者信息和患者采集部位、确保纳入分析的BC总数和计算的BCC率准确,可使用不同类型的报告或数据源来评估某特定位置采集的BCC率,并可与报告中BCC率进行比较,LIS报告中特定位置采集标识能与该特定位置的护理/管理部门的采集标识列表进行匹配。
4. 报告准备、干预措施以减少BCC措施和监控合规性 每个实验室要定期审查BCC率和可接受限度范围的方案、高污染率的干预措施、对合规BC进行监测,注意监测过程中随时间的推移实施的干预措施是否依旧有效。指标可以根据CLSI或 CAP的参考文件制定,高BCC率的干预措施应由多学科团队制定,包括微生物实验室、护理、AS小组、感染控制部门、信息技术专家和行政领导。多学科团队可以促进科室之间的沟通,将微生物实验室监测的BC质量指标传达给标本采集人员,促进采集质量的改进和提高,AS和IP团队可以帮助实施手卫生和诊断管理,并监测合规性。以团队讨论和沟通方式审查BCC率,能以最小成本减少和改进BCC。通过BCC报告可以确定BC利用率,以及是否减少不必要的干预措施。实验室管理工作应包括对需要重复血培养的临床开展宣教,血培养重复采集取决于病原菌的鉴定和感染来源,无并发症的革兰氏阴性菌血症患者不推荐重复血培养。建议每月BC标本量超过50的机构以月为单位报告BCC,每月少于50个BC的机构以季为单位报告BCC。报告中应包括的主要数据见表3,报告应包括每个病人的医疗费用,与前几个月的费用以及和全院平均费用的比较,护理单位之间的费用比较可以提高低费用护理单位的满意度,促进高费用护理单位的改进。比较不同科室之间的费用差异,有助于确定最难达到可接受BCC率的科室,从而对该科室进行指导和干预。BCC率报告应包括真阳性率,ASM指出,最佳的BC真阳性率应在6%-12%的范围内,如果真阳性率太低,表明采集的BC过多,需进行干预以减少不必要的BC检测。如BC真阳性率过高,则反映BC收集不足。实验室可能会排除检出潜在污染菌的单个BC,故在报告BCC率时,要强调采集多组BC的重要性。如果有较高单个BC采集率的机构,需要进行干预措施。评估标本采集程序的依从性,综合使用预防性干预措施、程序检查表、建立合规监测计划。允许员工反馈他们在遵循无菌操作和皮肤消毒程序时遇到的问题,这些反馈会对干预措施的实施或需改进的部分提供有价值的建议,对达到合格BCC率的机构进行奖励以利于提高依从性。
表3包含了在BCC报告中的可选数据信息,比较外周和中央静脉的污染率,发现外周和中央静脉穿刺的BCC率存在很大差异,确认中央静脉穿刺的污染有助于提高CLABSIs报告的准确性。报告继发血流感染的占比和原发感染部位,有利于医院对感染的其它部位进行干预。BCC报告中的信息可以帮助区分污染菌(皮肤与环境),减少环境因素、消毒过程造成的污染。BC阳性病原菌的检出率受采集血量的影响,较高的采血量与较低的污染率相关;较低的血量可能会导致较高的污染率,原因是采集血量低的患者与外周静脉通路不良有关,导致在采血过程中难以保持无菌,造成污染。对于成年人患者,CLSI建议每瓶BC抽取10mL血液,或按照制造商推荐的最大血容量进行采集。在BCC报告中要有低于推荐血量采集的BC占比。通过BCC报告中提供的信息,指出在BCC率达标过程中遇到的问题,改善患者护理、减少BCC相关的不必要费用,从而制定全系统质量改进协作策略。
▼ 五、可接受阈值
可接受BCC率阈值≤3%已被CAP、ASM、CLSI和其他指南广泛认可和应用。这个阈值是基于从1998年和2005年发表的数百个临床实验室数据,BCC率的中位数在2%-3%之间。最近,将可接受阈值降低到≤1%,在大型研究的数据中,高质量(第90百分位及以上)实验室报告的污染率≤1%,即使没有血液分流装置也可以实现这一比率。因此这一阈值被部分人认为是理想的。另一些研究人员报道,即使使用初始血液分流装置,在某些环境下也可能无法达到低于1%的比率。一过性菌血症和真菌血症的预期基线都符合实验室标准,所以BCC率≤1%难以实现。因此医疗机构确保高质量BC采集的同时,可以选择降低≤3%的阈值。
▼ 六、总结
菌血症的实验室诊断依赖于血培养,而血培养可能被皮肤共生微生物污染,因此很难区分真正的感染和污染。BCC会影响患者医疗质量,产生严重后果。微生物实验室人员应定期进行BCC报告,监测BCC率并向医疗系统内的相关委员会提供反馈意见。重要的是,实验室应与IP和AS团队协商,就用于BCC率计算的参数达成共识(例如哪些病原菌是污染菌),以提高BCC报告的准确性和实用性,从而达到机构质量保证和操作人员反馈的目的。这些策略有助于降低血培养污染的风险。
赵峰
石家庄市人民医院,硕士,主管检验师,医师
单志灵
石家庄市人民医院,硕士,主管检验师,医师
END
作者|赵峰、单志灵(石家庄市人民医院)
编辑|朱聪智(中国医科大学附属盛京医院大连医院)
审校|余方友(上海市肺科医院)、谢轶(四川大学华西医院)李玉雪、赵鸿斌(石家庄市人民医院)
