2025-11-26 17:00
作者 龙玉娟、鲁炳怀
京港感染论坛
智驱融合:重构感染诊疗新范式
近期,复旦大学联合西安交通大学在《Nature Communications》发表了题为《Human neutrophil α-defensin HNP1 interacts with bacterial OmpA to promote Acinetobacter baumannii biofilm formation》的研究论文。该研究揭示了宿主来源的抗菌肽HNP1在亚致死浓度下可与鲍曼不动杆菌外膜蛋白A(OmpA)相互作用,进而促进其生物膜形成。
一、研究背景
鲍曼不动杆菌是医院感染的重要病原体,其强大的环境适应能力和耐药进化特性构成全球公共卫生挑战。生物膜形成是该菌致病与耐药的核心机制,为细菌提供生存庇护,导致感染反复发生。现有研究多关注细菌自身毒力因子,而对宿主因素在生物被膜形成中的调控作用认识不足。
中性粒细胞释放的人α-防御素HNP1是重要的抗菌肽组分。传统认为其可帮助中性粒细胞杀死吞噬的细菌,但在感染局部复杂环境中,防御素可能处于亚致死浓度状态。目前,这类内源性免疫肽在亚致死浓度下是否调控细菌生物膜形成尚不清楚。
阐明宿主免疫分子与细菌表面蛋白互作在感染建立与维持中的作用,对理解慢性难治性感染机制具有重要理论价值与临床意义。
二、研究方法
研究团队综合利用生化、生物物理及多种生物学技术,结合体外和体内感染模型展开研究:
1.通过结晶紫染色、荧光显微镜、扫描电镜和微流控系统,动态观察HNP1对鲍曼不动杆菌生物膜形成的影响。
2.利用细胞粘附实验和小鼠皮肤伤口感染模型,评估HNP1对鲍曼不动杆菌在生物表面定植的促进作用。
3.通过荧光偏振和分子动力学模拟,解析HNP1与鲍曼不动杆菌OmpA之间的分子互作机制。
4.采用RNA-seq技术,分析HNP1处理对鲍曼不动杆菌转录组的影响。
三、研究结果
1. HNP1在亚致死浓度下促进鲍曼不动杆菌生物膜形成
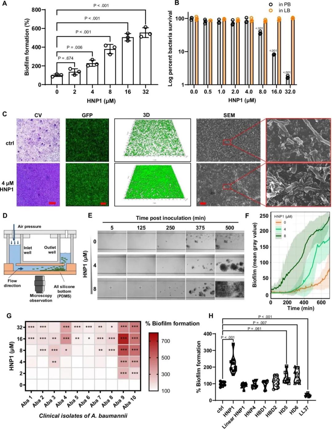
在LB肉汤中,HNP1在0-32μM浓度范围内,以剂量依赖的方式显著增强鲍曼不动杆菌标准株及临床分离株(包括CRAB菌株)在硅胶、玻璃、聚丙烯等不同非生物表面的生物膜形成,且不影响细菌存活。此效应为HNP1所特有,其他防御素(如HBD1-2, HD5-6)或LL37无此作用或起抑制作用。
图1:HNP1在体外促进鲍曼不动杆菌在非生物表面形成生物膜,不影响细菌活力。
2. HNP1增强细菌对宿主细胞的粘附及在体伤口定植:HNP1能促进鲍曼不动杆菌粘附于A549、Beas-2B、Hep-2和J774a.1等多种宿主细胞系。在小鼠皮肤伤口感染模型中,经HNP1预处理的细菌在伤口处负载量显著提高,并形成致密三维生物膜结构。
3. HNP1增强生物膜内细菌的抗生素耐受性:在生物膜状态下,经HNP1预处理的鲍曼不动杆菌对卡那霉素的耐受性显著增强,存活率更高。
4. 患者感染部位存在HNP1:在鲍曼不动杆菌感染的肺炎患者的支气管肺泡灌洗液(BALF)和痰液样本中,检测到一定浓度的HNP1,提示在该感染微环境中HNP1可能增强细菌生物膜形成能力。
5. OmpA是介导HNP1作用的关键细菌受体:基因敲除实验表明,HNP1促进鲍曼不动杆菌生物膜形成和细胞粘附依赖于细菌的OmpA蛋白。外源添加重组OmpA蛋白可竞争性抑制HNP1的促生物膜效应。
6. 分子互作机制揭示关键作用位点:荧光偏振实验证实HNP1与OmpA直接结合。分子动力学模拟揭示了HNP1二聚体与OmpA胞外loop1和loop2的动态结合过程。丙氨酸扫描突变证实,HNP1的疏水性、二聚化能力及部分关键残基对其功能至关重要。
图2:HNP1-OmpA相互作用的分子基础
7. HNP1主要影响细菌代谢而非生物膜相关基因转录:RNA-seq分析发现,HNP1处理或OmpA缺失主要引起细菌无机离子、氨基酸、脂类等物质转运与代谢相关基因的上调,而经典的生物膜相关基因转录水平未发生显著改变。
四、研究结论与意义
1. 本研究首次揭示人中性粒细胞α防御素HNP1可在亚致死浓度下促进鲍曼不动杆菌的生物膜形成、宿主粘附和抗生素耐受。
2. 核心机制:HNP1通过结合细菌外膜蛋白OmpA,促使细菌聚集和粘附,这是一种转录非依赖的物理性作用。
3. 临床意义:该研究阐明了鲍曼不动杆菌利用宿主固有免疫成分以增强自身致病性与耐药性的新机制,为理解慢性、难治性感染的持续存在提供了新视角。
龙玉娟
北京大学医学部医学检验技术2022级本科生。
鲁炳怀
中日友好医院(国家呼吸医学中心)呼吸与危重症医学科临床微生物与感染实验室。主任医师,教授,北京协和医学院博士生导师;中国医促会临床微生物与感染分会常委;中国医院协会临床微生物实验室专委会委员;主持10项国家级、省部级、医科院科研课题;在CMI、EMI、AAC、IJAA等杂志发表SCI收录文章近60篇。
END
作者|龙玉娟、鲁炳怀(中日友好医院)
审校|鲁炳怀(中日友好医院)
