2026-04-02 17:00
作者 杜鸿、王靓
京港感染论坛
智驱融合:重构感染诊疗新范式
当前,碳青霉烯耐药的肺炎克雷伯菌(CRKP)在全球范围内广泛传播,已成为公共卫生领域的重大威胁。由于产新德里金属β-内酰胺酶(New Delhi metallo-β-lactamase, NDM)的肺炎克雷伯菌对多数抗生素不敏感,治疗选择极为有限。头孢地尔(cefiderocol)作为一种模拟铁载体进入细菌的“特洛伊木马”式抗生素,曾带来曙光。然而,临床数据显示NDM菌株对头孢地尔的耐药率仍处于较高水平,其背后的机制尚不明确。
苏州大学附属第二医院杜鸿教授团队针对这一临床难题进行了深入探索。此次报道的研究发现,在宿主施加的“营养免疫”环境与头孢地尔的双重压力下,细菌并非被动挨打,而是启动了一套精密的金属离子动态调控系统。
研究首次揭示,缺铁(ID)与新型“特洛伊木马”抗生素头孢地尔的协同作用下,细菌遭遇持续且高强度的氧化应激冲击,诱导活性氧(ROS)显著积累。这一过程引起锌离子(Zn²⁺)浓度迅速上调。这种看似微小的“金属动态平衡”变化,却直接导致了耐药性的增强:急剧升高的Zn²⁺浓度显著增强了NDM酶的活性,从而使头孢地尔对细菌的最低抑菌浓度(MIC)大幅提高。这解释了为何产NDM的菌株能迅速对头孢地尔产生高水平耐药——它们通过调控细胞内金属离子,为NDM酶提供了更佳的“活性发挥环境”。
图1. 缺铁联合头孢地尔刺激引起的KP胞内Zn²⁺浓度变化及其对NDM活性的影响
A、B. 缺铁和头孢地尔联合处理不同时间下的KP胞内/胞外(即上清液)Zn²⁺水平
C、D. 缺铁和头孢地尔联合处理不同时间下Zn²⁺外排/摄取相关基因的表达水平
E. WT-pNDM对头孢地尔的抵抗能力(在胞内Zn²⁺过夜耗竭或未耗竭的情况下)
图2. 缺铁联合头孢地尔诱导氧化应激,导致KP胞内Zn²⁺浓度初始升高
A、B. 缺铁和头孢地尔联合处理不同时间下的KP胞内的ROS水平
C. KP在LB、缺铁LB以及缺铁LB联合头孢地尔培养基中的胞内ROS水平
D. IDLB联合头孢地尔处理1h后,残留ROS对KP存活率的影响
E. KP在缺铁和不同Zn²⁺浓度下的生长曲线;KP在缺铁和不同Zn²⁺浓度以及1 mM H₂O₂刺激下的生长曲线
F. KP在1 mM H₂O₂刺激后的胞内Zn²⁺水平
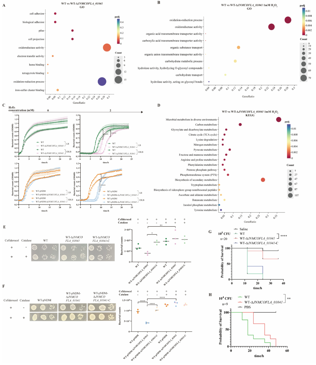
针对细菌胞内Zn²⁺浓度“快速升高—降低—缓慢升高”这一模式,我们旨在探索一种阻止细菌对头孢地尔产生耐药性的策略。尽管由头孢地尔等抗生素诱导的氧化应激不可避免地会导致胞内Zn²⁺浓度升高,但随后的后期“缓慢升高”的平衡状态同样至关重要。因此,我们将研究重点聚焦于这一后期平衡阶段,在肺炎克雷伯菌中发现一个此前功能未明的关键蛋白——JNMCOFLA_01041,发挥着“枢纽型”调控作用。该蛋白在结构上同时类似于锌转运受体与血红素摄取蛋白,能够在应激环境下动态上调表达,既促进血红素获取,又增强Zn²⁺的摄取与结合能力。功能实验证实,缺失该基因虽不影响基础生长,却显著削弱细菌对血红素的利用能力及Zn²⁺的积累,尤其是在头孢地尔压力下,胞内Zn²⁺水平明显下降。整体来看,JNMCOFLA_01041通过协调“血红素摄取—锌离子转运”双通路,帮助细菌在氧化应激后期重建金属稳态,从而为耐药相关酶(如NDM)提供关键金属支持。该发现不仅深化了对细菌金属代谢与耐药适应机制的理解,也提示JNMCOFLA_01041有望成为阻断耐药演化、提升头孢地尔疗效的潜在新靶点。
图3. KP的JNMCOFLA_01041具有吸附血红素和吸收Zn²⁺的功能
A. 野生株、JNMCOFLA_01041敲除株和回补株在不同培养基条件下的生长曲线
B. 菌体的血红素吸附率
C.对ddH2O、FeCl3和血红素的趋性生长测定
D. JNMCOFLA_01041蛋白在体外Zn²⁺吸附
E 缺铁和头孢地尔联合处理不同时间下的KP胞内Zn²⁺水平
在此基础上,我们进一步揭示了JNMCOFLA_01041在耐药形成中的关键功能延伸。该基因不仅参与后期Zn²⁺稳态重建,更直接决定细菌对头孢地尔的耐受水平。药敏结果显示,敲除JNMCOFLA_01041可显著降低菌株的最低抑菌浓度(MIC),且这一效应高度依赖Zn²⁺环境——即便是微量Zn²⁺的补充,也能显著增强野生型,尤其是产NDM菌株的耐药性,而在缺失株中几乎不起作用。这表明,JNMCOFLA_01041是连接“外源Zn²⁺变化—胞内金属利用—耐药表型”的核心调控节点,不仅维持金属稳态,还进一步增强依赖Zn²⁺的NDM酶活性,从而放大耐药效应。同时,其缺失还会引发广泛的代谢重编程,抑制多条代谢通路,显著削弱细菌对氧化应激的抵抗能力,使其在抗生素压力下更易被清除。由此可见,JNMCOFLA_01041通过整合“金属稳态—抗氧化防御—代谢适应”三大核心过程,构建了细菌耐药甚至毒力的重要生理基础,也为开发靶向金属调控的新型抗感染策略提供了关键突破口。
图4. JNMCOFLA_01041对携带/不携带NDM KP的抗氧化应激能力和头孢地尔抵抗力的影响
A、C. 不同Zn²⁺浓度和递增浓度头孢地尔下的生长曲线
B. NDM活性检测,抑菌圈直径越大,表明NDM活性越弱
D、E. Zn²⁺预处理后,在不同Zn²⁺浓度和头孢地尔下的生长曲线
F、G. 诱导耐药获得的MIC变化曲线
图5. JNMCOFLA_01041对KP抗氧化应激能力的影响
A、B. LB及氧化应激环境下的转录组GO富集分析结果
C. LB及IDLB培养基中的过氧化氢耐受性
D. 氧化应激环境下的转录组KEGG富集分析结果
E. 缺铁联合1/2 MIC头孢地尔处理后,残留ROS对细菌存活率的影响
F. 缺铁联合2 MIC头孢地尔处理后,残留ROS对细菌存活率的影响
G. 大蜡螟感染模型的存活曲线
H. 小鼠腹腔感染模型的存活曲线
该研究揭示了在复杂的体内环境中,细菌的金属离子稳态是一个动态且核心的调控枢纽。这不仅解释了NDM菌株对头孢地尔耐药的谜题,更提醒我们,在研发和使用抗菌药物的同时,必须关注并干预病理条件下细菌内部微环境的动态变化,这或许是提升抗感染疗效的关键。同时,鉴于JNMCOFLA_01041基因在细菌耐药和致病中的双重核心作用,该基因及其编码的蛋白有望成为一个极具潜力的药物设计或疫苗开发新靶点。通过阻断细菌对Zn²⁺的摄取,我们或许能“一箭双雕”,既削弱其耐药性,又降低其致病力,为攻克“超级细菌”提供全新的策略。
图6. 机制示意图
A、B. 展示了在缺铁条件下,KP在头孢地尔作用早期至中期阶段,胞内Zn²⁺的变化(有/无NDM)
C、D. 展示了在铁缺乏条件下,KP在暴露于头孢地尔中后期,有/无NDM时胞内Zn²⁺的变化以及JNMCOFLA_01041在其中的作用
文献原文:
Wang L, Zhu J, Lv J, Xu Y, Lin J, Qian Y, Gao Q, Wen Y, Zhai Y, Zhu Z, Zhang H, Chen L, Du H. Intracellular Zn²⁺ dynamics regulate cefiderocol resistance in Klebsiella pneumoniae. Drug Resist Updat. 2026 Feb 12;86:101377. doi: 10.1016/j.drup.2026.101377. IF: 21.7 Q1 . Epub ahead of print. PMID: 41702031.
通讯作者:杜鸿
教授/主任技师、博士生/博士后导师,苏州大学附属第二医院党委委员、苏州大学第二临床医学院副院长、医学检验中心主任、江苏省精准医学诊断技术研发工程研究中心主任,苏州大学检验医学研究所所长。江苏省“333工程”中青年科技领军人才、江苏省“六大高峰”高层次人才,姑苏卫生领军人才。研究方向:临床病原微生物的快速鉴定及耐药致病机制研究。主要学术兼职:中国核学会标记与检验医学分会理事会 副理事长;江苏省医学会微生物与免疫学分会 候任主任委员;江苏省免疫学会感染免疫专委会 主任委员;江苏省医学会检验医学分会 副主任委员;苏州市医学会临床检验学分会 主任委员。主要学术成就:主持国家传染病重大专项、国家自然科学基金原创探索项目、面上项目等各级各类课题20余项;以通讯或第一作者在Lancet Infectious Diseases, Drug Resistance Updates, Emerging Infectious Diseases等知名SCI期刊发表论文60余篇;第一完成年人获国家教育部自然科学二等奖、江苏省科学技术二等奖、江苏省医学新技术一等奖、苏州市医学新技术特等奖等多个科研奖励。
第一作者:王靓
苏州大学附属第二医院2024级临床检验诊断学学术型博士在读研究生。研究方向为临床重要病原微生物的致病与耐药机制研究。曾获苏州大学优秀研究生、罗氏中国教育奖学金、苏州大学附属第二医院研究生党员标兵等荣誉。以一作或共一身份发表SCI论文3篇。
END
作者|杜鸿、王靓(苏州大学附属第二医院)
审校|谢轶(四川大学华西医院)
